Pädagogisches
Handeln beruht auf direkter zwischenmenschlicher Begegnung
und Kommunikation. Die Qualität in der pädagogischen Arbeit
entsteht somit im Tun des Einzelnen.
Entsprechend arbeiten wir in der
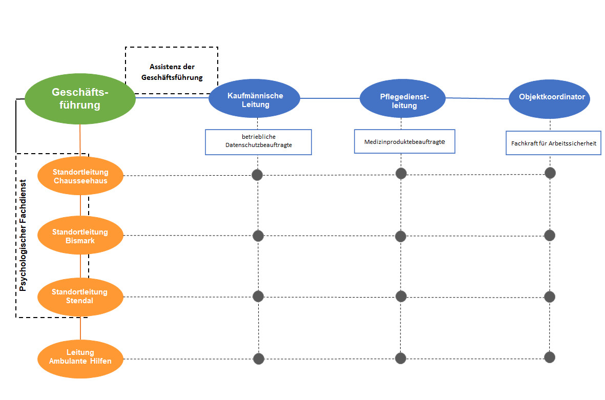
Chausseehaus gGmbH mit einem ganz eigenen Verfahren zur Qualitätssicherung und Qualitätsentwicklung, das diesen Grundsatz berücksichtigt und in dem
unsere Mitarbeiter*innen die wesentlichen
Akteure sind. Sie sind die Garanten für die Qualität unserer
Arbeit.
Für „richtiges“ oder „gutes“
pädagogisches Handeln gibt es keine feste Definition.
Vor
diesem Hintergrund geht es darum, sich immer wieder neu
über zugrundeliegende Werte, Normen und Ziele des eigenen
Verhaltens zu verständigen.
In unseren Einrichtungen definieren alle Führungskräfte und Mitarbeiter*innen regelmäßig Ziele ihrer Arbeit. Basis dafür sind die Bedarfe der Betreuten genauso wie die Anforderungen von Kostenträger und des Gesetzgebers.